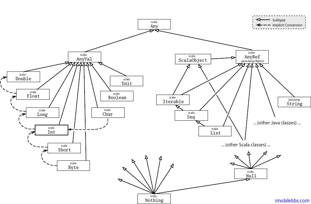
前面我们给出了Scala的类的一个关系图:
在这张图的最下方我们可以看到有两个类,scala.Null和scala.Nothing. 这两个类的作用是Scala支持统一方式用来处理面向对象的一些边角情况。因为它们在类层次图的下方,因此也称为底层类型
类Null代表null引用,它是所有引用类(每个由AnyRef派生的类)的子类。Null和值类型不兼容,也就是比如说,你不能把null赋值给一个整数类型变量:
scala> val i:Int=null
<console>:7: error: an expression of type Null is ineligible for implicit conversion
val i:Int=null
Nothing类型为图中类层次关系的最下方,它是所有其他类的子类,然而这个类型没有任何实例(也就是没有任何值对应Nothing类型)前面提到,Nothing类型的一个用法是示意应用程序非正常终止,比如Predef的有一个error方法:
def error(message:String) :Nothing = throw new RuntimeException(message)
error的返回类型就是Nothing,告诉调用者该方法没有正常退出(抛出异常)。正因为Nothing为所有其它类型的子类,你可以灵活使用如error这样的函数。比如:
def divide(x:Int,y:Int):Int=
if(y!=0) x/y
else error("Cannot divide by Zero")
if “then?分支的类型为Int(x/y),else分支的类型为error返回值,其类型为Nothing,因为Nothing为所有类型的子类,它也是Int的子类,因此divide的类型为Int。